2022年11月23日,为积极响应校团委工作部署,能源与环境公司团委组织并开展了关于二十大精神的宣讲会,能源与环境公司团委副书记张舒迪进行了此次宣讲,能环公司团委员工会全体员工干部参与此次宣讲会。

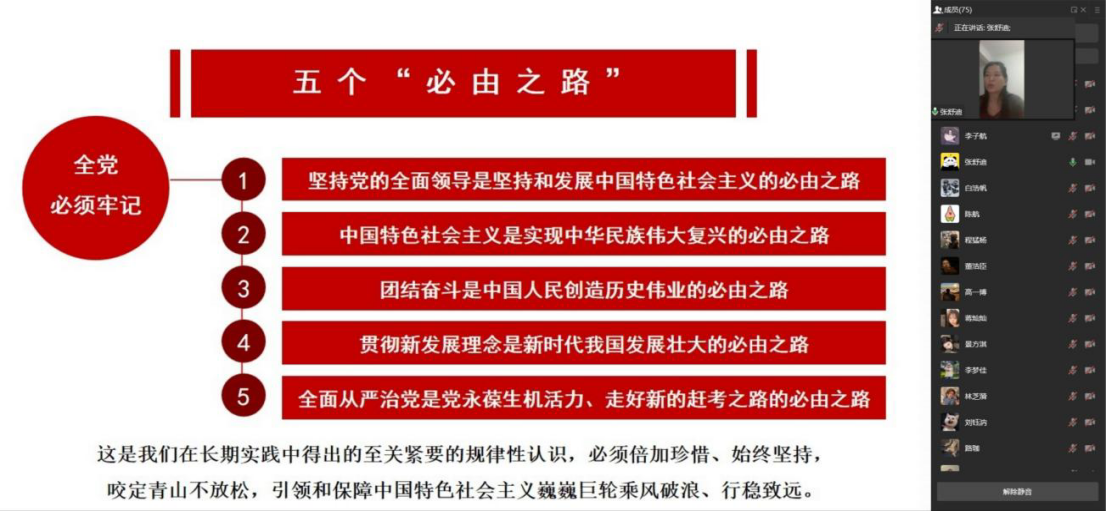
舒迪以“践行二十大报告中的新观点、新论断、新思想”为主题,讲解了三个务必,十年来的三件大事等重要内容,介绍了党的中心任务以及中国现代化建设方面的要求、原则与方法。此外,张舒迪还对国家安全方面、“五个必由之路”的内容进行了详细说明,随着讲解的结束,此次宣讲会也落下帷幕。

通过此次宣讲,同学们了解到伟大建党精神,它指的是坚持真理、坚守理想,践行初心、担当使命,不怕牺牲、英勇斗争,对党忠诚、不负人民;深刻领会了党的二十大的主题、过去五年的工作和新时代十年的伟大变革、新时代新征程中国共产党的使命任务以及中国式现代化的中国特色和本质要求等内容;立志在未来的生活中保持昂扬向上的精神状态,怀抱梦想、脚踏实地、敢想敢为,为社会发展贡献全部力量。